No products in the cart.
Sensors in SOLIDWORKS
Στο σημερινό άρθρο θα δείξουμε αναλυτικά τι ακριβώς είναι οι αισθητήρες (sensors) στο SOLIDWORKS, και που ακριβώς μπορούμε να τους χρησιμοποιήσουμε για την βελτιστοποίηση των μοντέλων σας.
Εντός του περιβάλλοντος του λογισμικού, οι αισθητήρες είναι ένα εργαλείο το οποίο παρακολουθεί την μεταβολή από κάποιες τιμές που εμείς ορίζουμε, και το οποίο μπορεί να μας ειδοποιήσει αν αυτές οι τιμές ξεπεράσουν κάποια όρια.
Υπάρχουν δύο κύριοι λόγοι ώστε κάποιος να χρησιμοποιήσει αισθητήρες (sensors) στο SOLIDWORKS:
- Είτε για να λαμβάνει ειδοποιήσεις από το λογισμικό κατά την διάρκεια του σχεδιασμού σε περίπτωση που παραβιαστεί κάποια συνθήκη (παραδείγματος χάρη το βάρος να ξεπεράσει κάποια συγκεκριμένη τιμή),
- είτε σε αναλύσεις προκειμένου να παρακολουθούνται καλύτερα οι τιμές των αποτελεσμάτων (παραδείγματος χάρη τάσεις και παραμορφώσεις σε συγκεκριμένα σημεία πάνω στο μοντέλο).
Και στις δύο εφαρμογές οι αισθητήρες(sensors) αυτοί μπορούν να χρησιμοποιηθούν για την βελτιστοποίηση των μοντέλων ως προς τον σχεδιασμό.
Τα sensors του SOLIDWORKS παρακολουθούν κάθε αλλαγή που γίνεται στο μοντέλο. Εάν αυτές οι αλλαγές δεν ανταποκρίνονται στις απαιτήσεις διαστάσεων ή κόστους του σχεδίου, τότε το λογισμικό θα ειδοποιήσει τον χρήστη.
Με αυτόν τον τρόπο σε Design αλλά και Simulation, το SOLIDWORKS μπορεί να επαναλάβει εκατοντάδες παραλλαγές, και μέσω των αισθητήρων το λογισμικό εντοπίζει τις καταλληλότερες τιμές, ενώ παράλληλα εργάζεται γύρω από συγκεκριμένα κριτήριά και περιορισμούς.
Οι αισθητήρες (sensors) στο SOLIDWORKS δημιουργούνται γρήγορα και εύκολα. Μπορείτε να έχετε πρόσβαση σε αυτούς απευθείας από το δέντρο σχεδίασης στο feature manager. Πατώντας απλά δεξί κλικ πάνω στο αντίστοιχο εικονίδιο και στην συνέχεια πατώντας “Add sensor…” αποκτάτε πρόσβαση στο interface με το οποίο θα δημιουργήσετε ένα νέο sensor.
Για τα εξαρτήματα και τα συναρμολογήματα, τα sensors μπορούν να χωριστούν σε 5 κύριους τύπους:
- Simulation Data
- Mass Properties
- Dimensions
- Measurements
- Costing Data
Τα συναρμολογήματα έχουν δύο επιπλέον τύπους:
- Interference Detection
- Proximity
Simulation Data
Για μελέτες σχεδιασμού (Design Study) στο SOLIDWORKS Simulation, τα sensors μπορούν να χρησιμοποιηθούν για την παρακολούθηση συγκεκριμένων δεδομένων για ολόκληρο το μοντέλο ή για συγκεκριμένες περιοχές του μοντέλου. Για μεταβατικές μελέτες (transient studies), τα sensors μπορούν να χρησιμοποιηθούν με την επιλογή Workflow Sensitive στο εργαλείο Simulation Probe Tool. Αυτό επιτρέπει να επιλέγονται συγκεκριμένες θέσεις και να απαριθμούνται τα αποτελέσματα από τις μεταβατικές μελέτες και να προβάλλονται στατιστικά δεδομένα σε πολλά βήματα της λύσης.
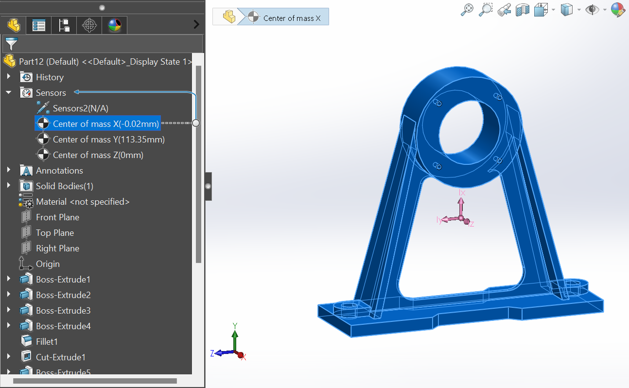
Mass Properties
Αυτός ο τύπος sensor μπορεί να χρησιμοποιηθεί για την παρακολούθηση όχι μόνο της μάζας και του όγκου αλλά και της επιφάνειας. Το κέντρο μάζας μπορεί επίσης να παρακολουθείται για κάθε κατεύθυνση του συστήματος συντεταγμένων των εξαρτημάτων (x, y ή z).
Dimensions
Η επιλογή αυτού του τύπου αισθητήρα εμφανίζει αυτόματα όλες τις διαστάσεις του εξαρτήματος. Αυτό επιτρέπει την επιλογή της διάστασης που χρειάζεται.
Εάν δεν μπορείτε να δείτε καμία διάσταση, βεβαιωθείτε ότι έχετε απενεργοποιήσει την επιλογή «Hide all Types».
Measurement
Αυτός ο τύπος sensor μπορεί να προστεθεί απευθείας από το εργαλείο μέτρησης. Γενικά, οτιδήποτε μπορείτε να μετρήσετε, μπορείτε να το χρησιμοποιήσετε με έναν αισθητήρα. Σημειακές συντεταγμένες, γραμμικές μετρήσεις, γωνιακές μετρήσεις, επιφάνειες και περίμετροι μπορούν να χρησιμοποιηθούν με έναν αισθητήρα αυτού του τύπου.
Costing Data
Προστέθηκε στο SOLIDWORKS 2015, το costing data sensor μπορεί να χρησιμοποιηθεί με συγκεκριμένες ποσότητες: συνολικό κόστος, κόστος υλικού ή κόστος κατασκευής.
Assemblies
Οι αισθητήρες παρεμβολής (Interference sensors ) λειτουργούν όπως ακριβώς θα περίμενε κάποιος. Έχουν τη δυνατότητα επιλογής μεμονωμένων εξαρτημάτων ή ολόκληρου του συγκροτήματος. Οι αισθητήρες παρεμβολής έχουν επιλογές για την αντιμετώπιση της απλής επαφής ως παρεμβολή ή τη δημιουργία fasteners folder.
Οι αισθητήρες προσέγγισης (Proximity sensors) σας επιτρέπουν να επιλέξετε συγκεκριμένα εξαρτήματα προς παρακολούθηση μαζί με μια σχεδιασμένη γραμμή που ορίζει το μήκος της εμβέλειας του αισθητήρα. Λάβετε υπόψη ότι αυτοί οι αισθητήρες χρειάζονται χρόνο για την επεξεργασία ανάλογα με την πολυπλοκότητα των εξαρτημάτων.
Alerts
Κάθε sensor μπορεί να χρησιμοποιηθεί για την άμεση ειδοποίηση του χρήστη όταν πληρούνται συγκεκριμένες συνθήκες ή όρια. Όταν ένα sensor ενεργοποιεί μια ειδοποίηση, το sensor επισημαίνεται στο Feature Manager και ακούγεται ένας ήχος.
Για αισθητήρες (sensors) με συγκεκριμένες τιμές αριθμών, μπορείτε να χρησιμοποιήσετε έναν χειριστή για την ενεργοποίηση του αισθητήρα: μεγαλύτερο από, όχι μεγαλύτερο από, μικρότερο από, όχι μικρότερο από, μεταξύ δύο τιμών, όχι μεταξύ δύο τιμών, ακριβείς τιμές ή όχι ακριβείς.
Για τα interference sensors υπάρχουν μόνο δύο επιλογές: αληθές ή ψευδές.
Εν κατακλείδι, οι αισθητήρες (sensors) στο SOLIDWORKS είναι ένας εξαιρετικός τρόπος παρακολούθησης πολύπλοκων εξαρτημάτων με πολλές μεταβλητές σχεδιασμού. Δίνει τη σιγουριά ότι το SOLIDWORKS παρακολουθεί κρίσιμα δεδομένα σχεδιασμού και θα ειδοποιήσει τον χρήστη όταν ο σχεδιασμός ξεφεύγει από τα συγκεκριμένα κριτήρια.
Οι αισθητήρες μπορούν επίσης να είναι μια τεράστια εξοικονόμηση χρόνου, εάν χρειάζεται να επαναληφθούν αρκετές μελέτες «what if» με Simulation κατά τη δημιουργία περιορισμών και στόχων. Εάν υπάρχουν κρίσιμες περιοχές στο μοντέλο που πρέπει να παρακολουθούνται καθώς γίνονται αλλαγές στην προσομοίωσή, οι αισθητήρες μπορούν να βοηθήσουν στην παρακολούθηση αυτών των επιλεγμένων περιοχών, αποθηκεύοντάς τες στο μοντέλο κατά τη χρήση του εργαλείου probe.
Και όταν χρησιμοποιείτε τον ανιχνευτή τάσεων προσομοίωσης, οι αισθητήρες μπορούν να χρησιμοποιηθούν για την παρακολούθηση βασικών δεδομένων, επιτρέποντάς σας να κρατάτε αρχείο των αλλαγών σας και πώς αυτές επηρέασαν τα αποτελέσματα της προσομοίωσης καθώς κάνετε αυτές τις αλλαγές.
Οι αισθητήρες θα σας βοηθήσουν να εντοπίσετε ζητήματα νωρίτερα στη διαδικασία σχεδιασμού και θα σας εξοικονομήσουν χρόνο αποφεύγοντας δαπανηρά λάθη.

About the Author
Ο Μιχάλης Λάζος είναι Μηχανολόγος μηχανικός με σπουδές στο Πανεπιστήμιο Δυτικής Μακεδονίας με ειδικότητα στις τεχνολογίες CAD/CAE για τον σχεδιασμό και αξιολόγηση μηχανολογικών προϊόντων. Ως Design Automation Specialist μπορεί να παρέχει στους συνεργάτες της INNOVATION ERA δυνατότητες αυτοματοποίησης σχεδιασμού σε περιβάλλον SOLIDWORKS, εκμηδενίζοντας τους χρόνους σχεδιασμού. Επιπλέον δεξιότητες αποτελούν οι γνώσεις πάνω στο Additive manufacturing, ενώ παράλληλα ως κάτοχος πιστοποιήσεων για Simulation στο SOLIDWORKS προσφέρει υπηρεσίες CAE πάνω σε αναλύσεις αντοχής κατασκευών αλλά και ρευστοδυναμικής για προβλήματα της βιομηχανίας.
